Rechtsform und Trägerschaft
Die sozialtherapeutischen Wohngruppen werden von dem gemeinnützig anerkannten Verein Rosentau geführt und stehen unter Aufsicht des Amtes für Gesellschaft und Soziales (AGS) des Kanton Solothurn.
Alle Wohngruppen werden politisch, konfessionell und ideologisch neutral geführt.
Zertifizierung und Wege zur Qualität
Der Verein Rosentau hat sich für ein zweistufiges Zertifizierungsverfahren entschieden. Im Herbst 2010 hat die zuständige Aufsichtsstelle des Kantons Solothurn die Einrichtungen nach den IVSE– Kriterien geprüft und anerkannt.
Das SQS «BSV/IV2000» wurde Ende 2011 erfüllt.
2012 – 2016 wurde der Verein Rosentau nach Wege zur Qualität zertifiziert. Seit 2017 finden jährliche Evaluationen statt.
Die Prüfende Institution ist die Confidentia, eine Gesellschaft zur Förderung Institutioneller Eigenverantwortung.
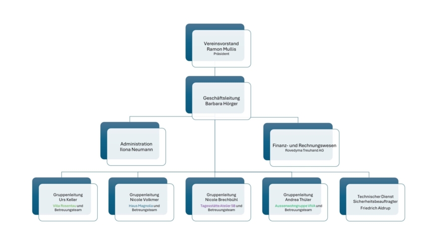
Organigramm
Leitbild und Gesamtkonzept
Der Verein Rosentau bietet als sozialtherapeutische Institution psychisch eingeschränkten Menschen in schwierigen Lebenssituationen ein Zuhause und eine ihren Fähigkeiten angemessene Lebensform an. Personen in Lebenskrisen werden vom Team begleitet und im Sinne einer Rehabilitation auf die Rückkehr in ein eigenständiges Leben vorbereitet. Die Betreuung wird – unter Berücksichtigung des persönlichen Freiraumes – den individuellen Bedürfnissen und Möglichkeiten der BewohnerInnen angepasst. Sie werden zur Selbstständigkeit angehalten und sollten Verantwortung für das soziale Zusammenleben und eine aktive Alltagsgestaltung übernehmen können.
Unser Leitbild sowie Betriebs- und Betreuungskonzept im PDF Format ist hier zum herunterladen erhältlich:
Unser Betriebskonzept
https://rosentau.ch/wp-content/uploads/2025/05/Betriebskonzept-Stand-05-2025.pdf
Unser Betreuungskonzept
https://rosentau.ch/wp-content/uploads/2025/05/Betreuungskonzept-Stand-05-2025.pdf
Leitstern und Leitsätze
Gemeinsam schaffen wir ein Lebensbiotop als Boden für Sein, Entwicklung und Blühen. Dies ist unser Beitrag für eine vielfältige Gesellschaft, die mit dem Zauber des Lebens in Berührung ist.
Unser Leitstern

Resilienz:
Wir stärken die Selbstverantwortung für die Herausforderungen, die sich uns stellen – kreativ, optimistisch und mit einer Portion Humor entwickeln wir Perspektiven.
Aus unseren Leitsätzen – Leitsatz 1
Recovery:
Mit unserer Präsenz schaffen wir Boden und Zuversicht, sich mit den eigenen Lebensthemen auseinanderzusetzen. So kann wieder ein Zugang zum eigenen Können und Wollen gewonnen werden als Ausgangspunkt für den ganz persönlichen, möglichst selbstbestimmten Weg.
Aus unseren Leitsätzen – Leitsatz 2
Attraktiver Arbeitsplatz:
Wir bieten die Möglichkeit, dass sich die Mitarbeitenden als ganze Menschen einbringen können und so zur persönlichen Weiterentwicklung wie auch zum Erfolg unserer gemeinsamen Aufgabe beitragen.
Aus unseren Leitsätzen – Leitsatz 3

